Project
Gummy Detector & Down the Clown
Collaborators: Gummy Detector (Independent), Down the Clown(Ryder Babik, Nate Winneg)
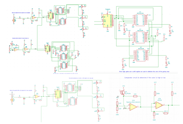
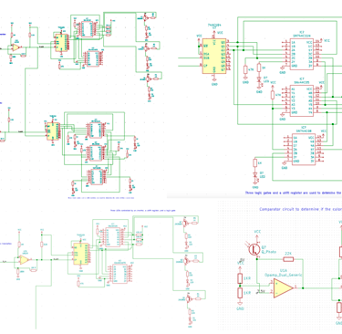
Gummy Bear Detector
The analog circuit is built with fundamental circuit elements such as op-amps, resistors, shift registers, etc. The gummy bear detector can detect the color of the gummy bear by using simple spectroscopy. The Gummy Bear Detector can detect up to 4 colors: red, green, white, and yellow.
Mechanism: 3 different colored LEDs shine through the object of interest and the phototransistor on the other side of the object detects the light passthrough rate. This signal is filtered through a comparator circuit and the then used to determine what the color is by turning on the corresponding LEDs.






Down the Clown
This is a replica of the popular classic arcade game - down the clown. This project aims to replicate this game using the STM32F4, circuits built with fundamental elements, and a GUI.
The challenging part of the project is that no libraries are allowed, meaning we had to configure the STM32F4 by setting the register bits. All circuits are designed and built from scratch. The GUI is programmed in Processing with Java.
My contribution to the project is mostly on the GUI design/programming and game logic programming




